春节临近,株洲市烟花爆竹禁限放这份“指南”请收好!
1月23日,株洲市人民政府发布通告,为预防火灾事故,消除安全隐患,减少环境污染,保障公共安全和人民群众生命财产安全,按照全省烟花爆竹联防联控统一部署,自公告发布之日起,决定在株洲市城区禁止和限制燃放烟花爆竹。
新规怎么看?
这份指南帮你划重点!
这些区域
全年禁止燃放!
(一)北环大道-东环北路-东环路-南环路-建宁大桥-西环路-石峰大桥-响田西路-铜霞路以北-武广线以东株洲区域-时代大道以南-迎宾大道合围的城市区域。
(二)石峰区云田镇。
(三)渌口区渌口镇的向阳社区、接龙桥社区、伏波岭社区湾塘村、青龙湾村、王家洲村、杨梅村、双月村、渌口村,南洲镇的南岸村、湘渌村、湘东村。
(四)前三项规定区域以外的国家机关、学校、医院、交通枢纽、人员密集场所、风景名胜区、养老机构、文物保护单位等重点场所以及法律法规规定禁止燃放区域。

限放区,元旦、除夕、农历正月初一至初三、元宵节,重污染天气预警期间,禁止燃放烟花爆竹!
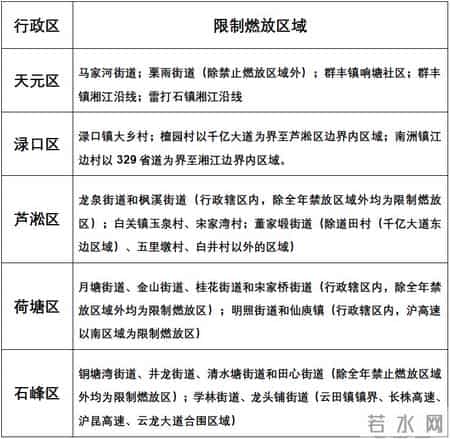
(一)限制燃放区域
沪昆高速-长株高速-云田镇镇界-云龙大道-沪昆高速-荷塘区区界-醴易高速-千亿大道-湾塘村村界-杨梅村村界-南岸村村界-湘渌村村界-329省道-滨江路-栗雨街道浅塘社区边界-群丰镇响塘社区边界-湘莲大道-株洲市市界合围区域内,除本通告划定的全年禁止燃放烟花爆竹区域外,其余区域划定为限制燃放烟花爆竹区域。
各区具体区域为:

(二)限制燃放时段
禁放时段:上述限制燃放区域内,元旦、除夕、农历正月初一至初三、元宵节禁止燃放烟花爆竹。
允许燃放时段:禁放时段以外的其他时段,允许在限制燃放区域规范燃放烟花爆竹。
特别时段:重污染天气预警期间,天元区、渌口区、芦淞区、荷塘区、石峰区全域禁止燃放烟花爆竹。
只有这些品种才可以燃放!
允许适当燃放《烟花爆竹安全与质量》规定的个人燃放类产品中的爆竹类、喷花类、旋转类、升空类、吐珠类、玩具类和组合烟花类的C、D级产品。
经批准实施的焰火晚会燃放的产品种类不受限制。
鼓励市民采用声、光、电产品替代传统的烟花爆竹。
举报与监督渠道
发现有违规燃放烟花爆竹行为的,举报电话为110;发现有非法销售、储存、运输以及摆摊兜售烟花爆竹行为的,举报电话为12345。违规燃放和非法销售、储存、运输以及摆摊兜售烟花爆竹的将依法处理。
来源:株洲生态环境
本文标题:春节临近,株洲市烟花爆竹禁限放这份“指南”请收好!
本文链接:http://www.gzlysc.com/falv/4615.html
声明:本站所有文章资源内容,如无特殊说明或标注,均为采集网络资源。如若本站内容侵犯了原著者的合法权益,可联系本站删除。
